Spatiotemporal transcriptome and metabolome landscapes of cotton fiber during initiation and early development
Xuwu Sun , Aizhi Qin, Xingxing Wang, Xiaoyang Ge, Zhixin Liu, Chenxi Guo, Xiaole Yu, Xianliang Zhang, Yao Lu, Jincheng Yang, Jiuming He, Yaping Zhou, Yumeng Liu, Mengke Hu, Hao Liu, Zihao Zhao, Guanjing Hu, Wei Li, Xinshan Zang, Shuai Dai, Susu Sun, Lenin Yong-Villalobos, Luis Herrera-Estrella , Lam-Son Phan Tran & Xiongfeng Ma

发表期刊:Nature Communications
影响因子:15.7
DOI: 10.1038/s41467-025-55869-z
研究背景:
棉花作为全球重要经济作物,其纤维发育经历起始、伸长、加厚和成熟四阶段,受转录因子、激素及代谢物协同调控,调控纤维细胞发育的过程已被广泛研究,然而,在纤维发育的早期阶段的时空转录组和代谢组仍然在很大程度上未知。本研究创新性整合空间转录组(ST)、单细胞转录组(scRNA-seq)和空间代谢组(SM)技术,系统分析棉花纤维细胞发育早期阶段的转录组和代谢组的动态变化,鉴定关键调控基因(如GhBEE3)及代谢物,并通过功能实验验证其作用。研究成果不仅深化了对棉花纤维发育机制的理解,更为作物多组学研究提供了方法论范例。
技术方法:空间转录组学、空间代谢组学、单细胞转录组学、空气动力辅助解吸电喷雾质谱成像(AFADESI-MSI)、液相色谱-串联质谱(LC-MS/MS)、mRNA原位杂交技术
研究亮点:
1、整合空间转录组、单细胞转录组、空间代谢组鉴定了可能调控纤维细胞早期发育的关键基因(如DOX2/KCS19.4、BEE3和HOS3.7)和代谢物(如亚油酸、精胺、亚精胺和α-亚麻酸);
2、发现GhBEE3在纤维细胞起始中起重要作用,过表达GhBEE3促进纤维细胞的起始和伸长,而RNAi抑制则减少纤维细胞的数量;
3、创建了交互式网站(https://cotton.cricaas.com.cn/ovule/)用于可视化棉花纤维细胞的时空基因表达模式。
研究思路:
研究采用统一空间分辨率的多组学策略,将空间转录组(ST)、单细胞转录组(scRNA-seq)和AFADESI空间代谢组(SM)相结合。选取−1.5至5-DPA 的棉铃和胚珠为材料,ST绘制全组织基因表达地图并鉴定标记基因,scRNA-seq解析细胞类型及发育轨迹,SM描绘代谢物空间分布并筛选关键代谢物。随后,将基因与代谢物数据按代谢通路整合分析,识别在特定细胞和阶段共同高表达的调控因子。最后,通过原位杂交验证空间转录组结果,并对代表性基因开展功能验证,构建棉花纤维早期发育的多组学时空图谱。

图1 棉花纤维发育图谱的分子研究方法
研究结果:
1.棉铃的空间转录组检测分析
研究利用ST技术对−1.5-DPA至5-DPA的棉铃样本进行测序,涵盖6个发育阶段,并在0 DPA与5 DPA设置生物重复,共8个样本。HE染色结果显示,棉纤维细胞在0-DPA开始分化,3-DPA时自外种皮伸出,5-DPA进一步伸长(图2a)。经组织优化实验确定最佳渗透条件为24分钟,并在此条件下完成反转录、建库和测序,获得约5万基因的时空表达谱,每个像素点捕获1–10个细胞,每个点含有3177–5556个表达基因和极少数线粒体基因(线粒体基因主要来源于细胞核线粒体RNA,主要在细胞代谢活跃或死亡时会上升,可用来评估细胞的活性和组织完整性)。UMAP分析将6个样本划分为19个细胞簇(图2b),并映射回组织切片定位,发现“中皮/隔膜细胞”簇(1、2、6、9、14)广泛存在于各阶段,而“纤维细胞”簇(3、10、19)特异存在于3 DPA和5 DPA(图2c)。差异表达分析鉴定出各簇的标记基因,如外种皮簇的SBT4.14、GH3.6.2、GASA14.1,以及纤维细胞簇的KCS19.4、HOS3.7、bZIP43.11。GO富集结果显示,外种皮簇与“果实发育”和“种子发育”相关,内种皮簇与“氮化合物生物合成”相关,纤维细胞簇则与“种子毛状体分化”相关(图2d、e)。

图2 棉纤维发育六个阶段的时空基因表达
2.棉花胚珠中基因表达的ScRNA-seq分析
作者对−1.5、−1、0及1-DPA四个发育阶段进行scRNA-seq测序,共获得2.97万余个高质量细胞,单细胞平均表达基因数为1022-2501。与对应时间点的ST数据进行比较,结果显示两者高度一致,验证了数据的可靠性(图3a)。UMAP分析将细胞划分为16个簇,并结合ST结果进行注释,鉴定出如OPR2同源基因Gh_A05G105700、YUC10.4同源基因Gh_D08G075000等与激素合成相关的代表性基因(图3c,d)。GO富集分析表明,“外珠被”与“珠心”簇显著富集脂肪酸合成及胚后发育相关基因,“外珠被”部分簇则与表皮毛状体分化和伸长密切相关。进一步的Monocle拟时序分析重建了细胞发育轨迹,将其分为5个状态、3个分支,其中−1.5-DPA外珠被细胞集中于早期,0与11-DPA外珠被细胞集中于晚期,反映了不同细胞类型在发育过程中的动态分布(图4a-c)。基因表达趋势可归纳为三个模块:早期高表达后下降型、逐渐升高型及中期达峰型,其中编码休克蛋白(HSP)的基因HSP70.20在中期显著上调,印证其在维持纤维起始与伸长细胞稳态中的关键作用(图4d)。

图3 1.5-DPA~1-DPA棉花胚珠的单细胞转录组分析

图4 1.5-DPA~1-DPA所有棉花胚珠样品的拟时序分析
3.棉铃的空间代谢组检测分析
为深入解析纤维发育的代谢机制,作者采用AFADESI-MSI 技术,对−1.5 至 5 DPA 棉铃分阶段进行高灵敏度、广覆盖的成像分析(图5a)。研究鉴定了多个在棉纤维早期发育过程中起重要作用的代谢物,这些代谢物主要包括脂肪酸及其衍生物(如亚油酸、α-亚麻酸)、胺类(如亚精胺、精胺)、氨基酸、肽类及类似物(如L-精氨酸)。此外,琥珀酸、胆碱、PA-34:1、PA-34:2、PE-44:10、PE-36:4、PC-33:4等也在早期发育的胚珠中高表达,而在其他组织中的表达相对较低(图5a),这些特定代谢物主要参与了以下代谢途径:亚油酸代谢、角质层、木栓层和蜡的生物合成、α-亚麻酸代谢、甘油磷脂代谢、β-丙氨酸代谢、不饱和脂肪酸的生物合成、谷胱甘肽代谢、精氨酸和脯氨酸代谢。通过AFADESI-MSI技术对不同发育阶段(从-1.5 DPA到5 DPA)胚珠中这些特定代谢物的积累动态进行分析(图5b),发现了一些显著的变化趋势:如贝亨酸、亚油酸、PE-44:10、亚精胺、胆碱的表达丰度从-1.5 DPA到5 DPA逐渐减少,表明这些代谢物可能与纤维的分化启动密切相关。相反,α-亚麻酸、组氨酰胺、油酸、PA-34:1的表达丰度从-1.5 DPA到5 DPA逐渐增加,表明这些代谢物可能与纤维的早期伸长密切相关。进一步对一些代表性代谢物进行了空间分布特征的成像分析(图5c),二十二烷二酸、亚油酸、α-亚麻酸、油酸的空间分布特征显示出它们在胚珠不同区域的特异性表达模式。例如,α-亚麻酸在3 DPA和5 DPA的胚珠中表现出较高的表达水平,这与之前的研究结果一致,表明α-亚麻酸在促进棉纤维伸长方面起着重要作用。

图5 正负离子模式下棉胚珠中-1.5-DPA~5-DPA的特异性表达代谢物
4.转录组和代谢组数据的综合分析
作者综合分析棉花早期纤维的 ST 与 SM 数据,利用 AFADESI 空间代谢组学在纤维早期发育中鉴定出多种显著差异代谢物(L-精氨酸、氧戊二酸、L-天冬氨酸、α-亚麻酸、亚油酸、精胺、亚精胺等)。可视化结果显示,LCAT4 或 PLA2-ALPHA 在胚珠高表达,催化磷脂酰胆碱生成 α-亚麻酸;磷脂酰胆碱、α-亚麻酸、13(S)-HPOT 等关键代谢物在胚珠异位富集。α-亚麻酸可转化为茉莉酸 JA,其相关基因在 3、5-DPA 核细胞与纤维细胞中高表达,与胚珠中 α-亚麻酸的高积累相一致,凸显其在早期纤维伸长中的核心作用。ST 分析进一步发现,DOX2 在 3-DPA 纤维细胞中高表达并参与该代谢途径,提示其潜在调控功能。


图6 ST中α-亚麻酸代谢途径及代谢酶相关基因的综合分析
5.通过原位杂交进行标记基因的分析
通过对棉铃发育早期的ST分析,在外皮细胞中鉴定出标记基因DOX2、SBT4.14、GH3.6.2和SWEET15(图2d)。为了验证聚集细胞簇在ST分析中的分类可靠性,作者采用ISH方法分析了这四种被皮细胞标记物在棉铃发育早期的表达模式。ISH分析显示,DOX2和SBT4.14在-1-DPA外皮细胞高表达,GH3.6.2强烈表达在0-DPA外皮细胞,SWEET15在3-DPA外皮细胞强烈表达(图7b),这与空间转录组组结果一致。

图7 RNA原位杂交显示的外皮细胞标记基因的时空表达模式
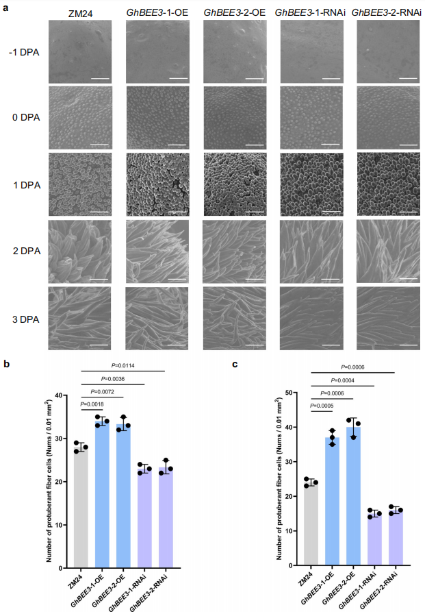
6.GhBEE3促进棉纤维细胞的起始
已有研究表明油菜素内酯(BRs)可促进纤维起始与伸长。作者在棉花胚胎中鉴定到 BR 信号转导相关基因 GhBEE3 高表达,推测其参与早期纤维发育。以中棉 24(ZM24)为背景,构建 GhBEE3 过表达(OE)与 RNAi 株系,并在 −1-DPA 至 3 -DPA 棉铃中观察纤维发育(T3 代)。SEM 结果显示,−1-DPA 时各组均仅有少量突出的纤维细胞;0-DPA 起,OE株系纤维细胞数量显著高于对照,而 RNAi 株系显著减少。1- DPA 时差异进一步扩大,至 2–3 DPA,OE 株系纤维细胞伸长明显且密度更高,RNAi 株系则纤维稀疏,提示 GhBEE3 在纤维起始与早期伸长中具有促进作用。

图8 GhBEE3正向调控棉纤维的起始作用
研究结论:
该研究采用多时间点(DPA)采样策略,整合空间代谢组(AFADESI-MSI)、单细胞转录组测序(scRNA-seq)和空间转录组(ST)等多组学技术,系统解析了棉花纤维形成与早期伸长阶段代谢物的空间分布及基因调控特征。研究者成功揭示了此过程中转录组与代谢组的时空动态。同时,研究构建了交互式网站展示相关数据,为单细胞水平研究棉花纤维发育提供了重要资源。此外,该研究不仅为同行开展类似工作提供了可行方案,更为加速单细胞空间多组学技术在多种作物中的应用建立了方法论模型。
原文链接:https://doi.org/10.1038/s41467-025-55869-z
电话: 010-57562186
地址: 北京市通州区张家湾镇方和正圆工业园区1号楼7124室
网站所展示产品资料及技术参数等数据仅供参考,不作为销售约束性的条件。
具体以实际产品说明书为准。




